


單端自激式開關電源,畫出交通通路可以發現變壓器的初級兩個線圈別離接三極管的三個電極,所以又稱電感三點式。三極管既做開關元件又做振動元件,好處是不需要外加控制信號,缺陷是不穩定,功率低下。常用于小功率開關電源,比如一些手機的充電器便是采用這種方式。此種開關電源電路的頻率取決于C1和R2的參數。
單端反激式電路:所謂的單端是指高頻開關電源的變壓器磁芯僅作業在磁滯回線的一側。所謂的反激,是指Q1導通時,L1電壓方向上正下負,L2上負下正。整流二極管D1處于截止狀況,在Ll中存儲能量;Q1截止時極性轉換為:Ll上負下正,L2上正下負,D1導通,變壓器中的能量通過L2及D1整流、C1濾波后向負載輸出。
該種開關電源成本較低,可以輸出多組不同的電壓,電壓調整方便,因而使用非常廣泛。首要缺點是:紋波電壓較大(一個周期僅作業半個周期左右)。另一點便是,當Q截止時,Q1承受很大的反向電壓。U=2Ui,所以Q1挑選耐壓較大的。
單端正激式:結構與單端反激式電路相似,但兩者之間又有不同。體現為:Q1導通時,D1導通,電路向負載傳輸能量,一起Ll貯存能量。當Q1截止時L3經D3續流,Ll經D2續流繼續向負載提供能量。
這種開關電源電路,輸出功率較大(不管Q1導通與截止,都有能量傳遞到負載上)―但是存在問題是:變壓器結構雜亂,體積較大,所以其實踐使用很少。
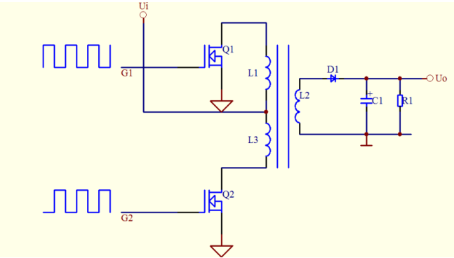
推挽式電路:每個開關管只作業半個周期,管子替換作業,所以輸出功率較大,一起Q1和 Q2是共地的,驅動控制電路也很簡單,能夠選用經典的SG3525驅動。值得注意的是Q1和Q2一起導通時,也就意味著Ll和L3短路。實際中一般設置死區以避免兩個管子一起導通。
全橋式:電路由Q1、Q2、Q3、Q4組成橋式電路,如圖中所給出的信號,Q1和Q4先導通,Q2、Q3截止。電流流向:電源正→Q1→L1→Q4→電源負。后半周Q1、Q4截止,Q2、Q3導通,電流流向:電源正→Q3→L1→Q2→電源負。控制電路略微有點雜亂,需求四組不共地的驅動信號。電路不允許Q1和Q2一起導通,也不允許Q3和Q4一起導通,一起導公例意味著電源短路,Q1、Q2、Q3、Q4會炸飛的。一起假如Q1、Q4與 Q2、Q3的導通時間不對稱,那么,L1的交通電壓就會呈現很大的直流重量,造成磁飽滿。
半橋式:相對于全橋式少用了一半的管子,L1兩端電壓為開關電源電壓的一半,可是要提高變壓器的匝數比才能夠滿足要求。同時也給驅動電路的規劃帶來了便利。只需要兩路阻隔并且不共地的信號即可。
總結:并聯式開關電源經變壓器進行耦合,完成了高低壓的隔離,大幅度提高了安全系數。同時要注意的是,在進行開關電源的設計時要有較好的磁學基礎以及電路基礎。開關電源的管子僅作業在兩種狀況:導通、關停,應盡量避免因驅動缺乏而使管子作業的線性放大區,因為那時管子的損耗是很大的,管子很簡單損壞。
下一篇:開關電源主要的幾種電路原理介紹


