


脈寬調制操控器SG6841
PWM操控器SG6841簡介
目前,開關電源的集成化與小型化已成為實際,前期的PWM IC大多采用UC384X系列
(如UC3842、UC3843),但因為新產品越來越積體化及環保和安規要求越來越嚴苛的趨勢下,呈現了384XG 及684X等具有Green Function 的IC。Green Function為環保功用的意思,亦稱之為Blue Angel,其要求是在滿載70W以下的電源產品,當負載沒有輸出功率的情況下,輸入電源仍照舊供應時,電路耗費功率必需小于1W以下。歐系的Infineon CoolsetICE2AXXX 及ICE2BXXX系列不只具有Green Function,并且把以往外加的功率開關集成在8DIP的IC內,以節約空間和制作流程。
SG6841是由System General崇貿科技開發的一款高功用固定頻率電流形式操控器,專為離線和DC一DC變換器使用而規劃。它歸于電流型單端PWM調制器,具有管腳數量少、外圍電路簡單、安裝調試簡潔、功用優良、價格低廉等長處,可精確地操控占空比,完成穩壓輸出,還擁有低待機功耗和很多維護功用,所以,為規劃人員供給只需最少的外部元件就能獲得本錢效益高的解決方案,在實際中得到廣泛的使用。SG6841有下列功用特色:
1.在無負載和低負載不時,PWM的頻率會線性降低進入待機形式以完成低功耗,同時供給穩定的輸出電壓。
2.因為采用BiCMOS,發動電流和正常作業電流削減到30 uA和 3mA,因此可大大提高電源的轉換功率。
3.SG6841是固定頻率的PWM操控器,它的作業頻率經過一個外接電阻來決定,改動電阻值可輕易改動頻率。
4.內建同步斜率補償電路,可確保接連作業形式下電流回路的穩定性。
5.內建電壓補償電路可在一個較大的AC輸入范圍內完成功率限制操控,并供給過載、短路維護功用。此外,還設有低電壓鎖定(UVLO)功用,使作業更穩定、牢靠。
6.可經過外接一個負溫度系數熱敏電阻(NTCR)來傳感環境溫度以完成過溫維護,也可利用該功用完成過壓維護。
7.具有圖騰柱(即推拉輸出電路)輸出極,可完成杰出的EMI。其最大輸出電壓鉗位在18V。
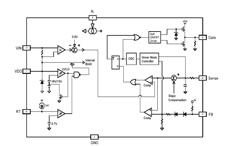
常見的SG6841有8腳DIP和SO兩種封裝,其各引腳功用分別如下所示:
1.GND:接地。
2.FB:反應電壓輸入端。用于供給PWM調節信息,PWM占空比便是由它操控。
3.Vin:發動電流輸入端。SG6841開始作業必須在該端要供給一個發動電壓。
4.RI:參閱設置端。經過連接一個電阻接地來為SG6841供給一個穩定的電流,改動電阻阻值將改動PWM的頻率。
5.RT:溫度維護端。該端輸出一個穩定的電流。在該端接一NTCR 接地來傳感溫度,當該端電壓下降到必定值時會發動過溫維護。在本規劃中,該功用被用于高壓維護。
6.Sense:電流傳感端。當該端電壓到達一個閾值時芯片會停止輸出,從而完成過流維護。
7.VDD:電源供電端。
Gate: PWM脈沖輸出端。圖騰柱(即推拉輸出電路)輸出極驅動功率開關管。
SG6841內部框圖
上一篇:反激式開關電源的典型電路
下一篇:開關電源的各類干擾


